目錄
維多利亞公園年宵市場2026將於2月11日正式開鑼,作為全港最大規模的年宵市場,今年維園年宵設有400個攤位,涵蓋濕貨、乾貨及快餐。食環署網頁屆時亦會顯示即時人流情況,方便大家規劃行程買年花、選購創意乾貨,或是感受賀年氣氛。
維園年宵2026現場直擊!即睇400攤位最強陣容
【維園年宵2026馬年年貨】
【維園年宵2026快餐美食】
維園年宵2026 2.11開鑼
2026維多利亞公園年宵市場將於2026年2月11日(星期三)至2026年2月17日(農曆年初一、星期二)舉行,為期7天。屆時共有180個濕貨攤位、170個乾貨攤位(普通型)、46個乾貨攤位(大型)及4個快餐攤位。
維園年宵2026時間詳情
| 維園年宵2026日期 | 2026年2月11日(星期三)至2026年2月17日(星期二、年初一清晨) |
| 維園年宵2026時間 | 2月11及12日︰上午8時至翌日凌晨12時 2月13至15日︰上午8時至翌日凌晨1時 2月16日上午8時至2月17日上午7時 |
| 維園年宵2026地點 | 香港銅鑼灣興發街1號(入口設於興發街及告士打道) |
維園年宵2026|食環署網頁顯示人流情況
食環署表示,14個年宵市場的人流情況將會以紅、黃、綠燈形式在食環署網頁顯示,方便市民知悉現場的擠迫程度。
當中綠色代表「人流較少」、黃色代表「場內略為擠迫」、紅色代表「場內非常擠迫」。而年宵市場於每日開放時間結束前15分鐘停止進場,有意到場的人士需預留充裕時間。
維園年宵2026平面圖
- 攤位數量︰400個
- 濕貨攤位︰180個
- 乾貨攤位︰216個(170個普通型、46個大型)
- 快餐攤位︰4個
維園年宵2026地址及交通
維多利亞公園年宵市場在銅鑼灣興發街1號維多利亞公園舉行,大家可透過以下交通方式前往︰
- 銅鑼灣站E出口︰有指示牌直達維園年宵入口(近糖街方向)
- 天后站A2出口︰出站後沿興發街步行約3至5分鐘便到維園另一端入口
- 乘坐往「銅鑼灣」或「跑馬地」方向電車︰在「維多利亞公園」或「銀幕街」站落車,之後步行約2至3分鐘即可到達維園年宵場地範圍
- 城巴/新巴2、2A、2X、5X、8、8P、8X、10、23、25、103、112、116、680、681等︰主要落車站包括「維多利亞公園」(高士威道)、「興發街」及「銅鑼灣避風塘」等站,步行數分鐘即可到達維園
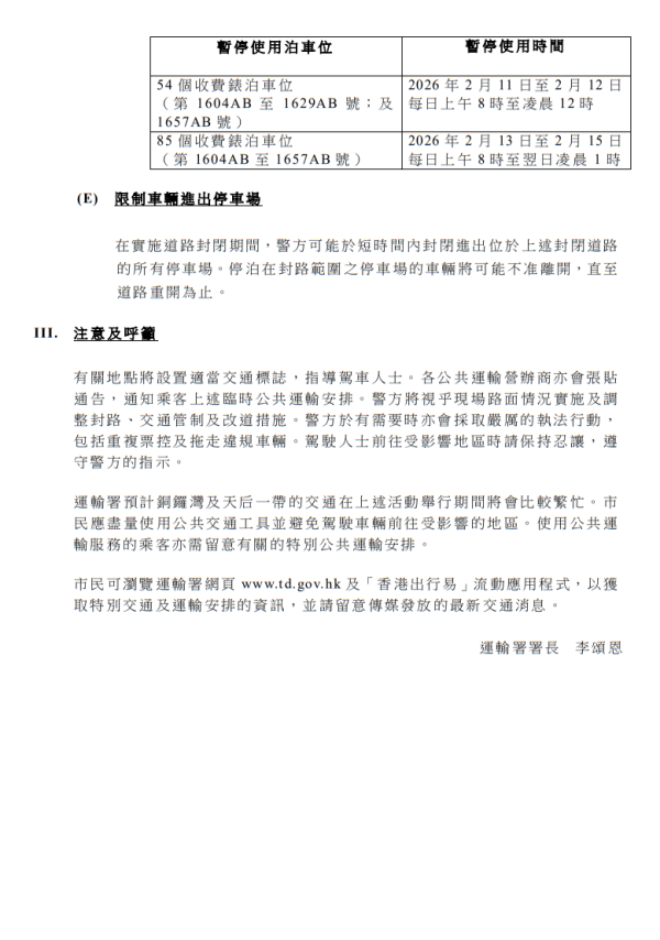
維園年宵2026特別交通安排
為配合2026年維多利亞公園農曆年宵市場,運輸署將在銅鑼灣及天后一帶會實施首階段特別交通及公共運輸安排,包括封路、行人專用區、巴士及小巴站調動等。
註︰以上資料以主辦方公布為準。
相關文章︰
資料來源︰食環署、2026年農曆新年年宵市場、運輸署
2026年維多利亞公園年宵市場將於2月11日(星期三)至2月17日(星期二、年初一清晨)舉行,為期7天。
食環署網頁將以紅、黃、綠燈顯示14個年宵市場的人流情況,綠色代表人流較少,黃色代表場內略為擠迫,紅色代表場內非常擠迫。



































