目錄
深水埗年宵花市|深水埗花墟公園|旺角花墟年宵市場2026將於2月11日開鑼,一連7天在界限街花墟公園設有136個攤位,當中包括必逛的濕貨花市、創意乾貨及6個熟食快餐區。即睇交通前往方法及最近入口,拉埋親朋好友一齊掃馬年精品、食熟食,過個豐富肥年啦!
旺角花墟年宵花市2026
旺角花墟年宵花市2.11開鑼
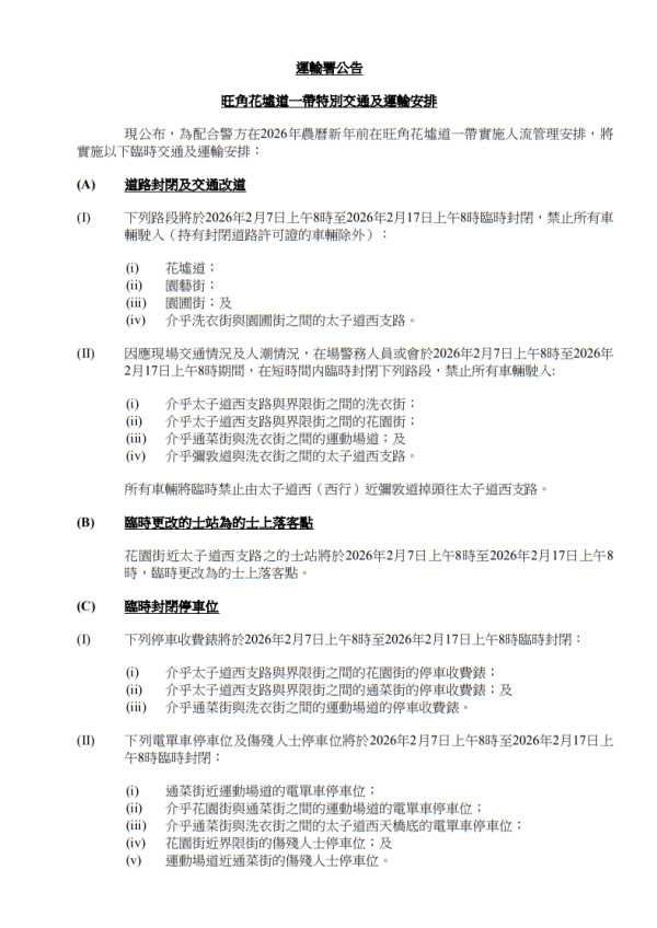
旺角年宵2026(深水埗花墟公園年宵)將於2月11日(星期三)至2月17日(農曆年初一、星期二)舉行,為期7天。屆時共有64個濕貨攤位、54個乾貨攤位(普通型)、12個乾貨攤位(大型)及6個快餐攤位。
旺角花墟年宵花市2026時間詳情
| 旺角年宵2026日期 | 2026年2月11日(星期三)至2026年2月17日(星期二、年初一清晨) |
| 旺角年宵2026時間 | 2月11及12日︰上午8時至翌日凌晨12時 2月13至15日︰上午8時至翌日凌晨1時 2月16日上午8時至 2月17日上午7時 |
| 旺角年宵2026地點 | 九龍塘界限街101號(入口設於界限街) |
旺角年宵2026|食環署網頁顯示人流情況
食環署表示,15個年宵市場的人流情況將會以紅、黃、綠燈形式在食環署網頁顯示,方便市民知悉現場的擠迫程度。
當中綠色代表「人流較少」、黃色代表「場內略為擠迫」、紅色代表「場內非常擠迫」。而年宵市場於每日開放時間結束前15分鐘停止進場,有意到場的人士需預留充裕時間。
旺角花墟年宵花市2026平面圖
- 攤位數量︰136個
- 濕貨攤位︰64個
- 乾貨攤位︰66個(54個普通型、12個大型)
- 快餐攤位︰6個
旺角花墟年宵花市2026地址及交通
旺角年宵2026在深水埗界限街花墟公園舉行,大家可透過以下交通方式前往︰
- 旺角東站D出口︰出站後沿大坑東道或界限街步行約3分鐘直達花墟公園正門,對面即旺角大球場
- 太子站A出口︰經太子道西或達之路步行約5至7分鐘
- 九巴13D、16、16X、102等︰界限街花墟公園站(東行線),停靠界限街花墟公園外,旺角大球場對面即到
- 過海巴士102、113、116等︰大坑東遊樂場(大坑東道)或基堤道,步行2至5分鐘
旺角花墟年宵花市2026交通封路安排
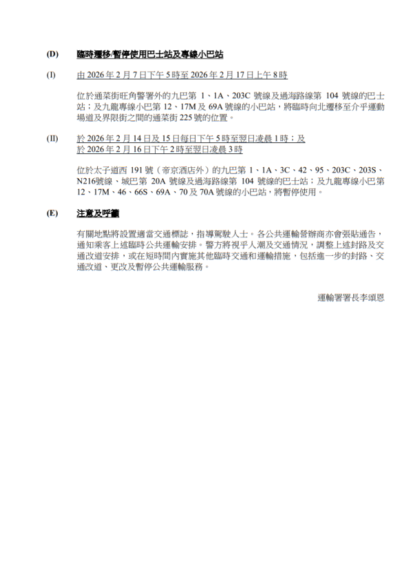
為配合警方在2026年農曆新年前在旺角花墟道一帶實施人流管理安排,運輸署將實施以下臨時交通及運輸安排︰
註︰以上資料以主辦方公布為準。
相關文章︰
資料來源︰食環署、2026年農曆新年年宵市場
2026年旺角年宵花市將於2月11日(星期三)至2月17日(星期二)舉行,為期7天。
旺角花墟年宵市場共有136個攤位,包括64個濕貨攤位、66個乾貨攤位及6個快餐攤位。





















