電費津貼|2026年電費減價逾2%!中電與港燈今日(11月17日)率先宣布推出新一輪支援措施,兩電合共撥款逾3.5億元,包括派發現金券及消費券計劃,預計超過60萬個家庭受惠,金額由$100至$200不等。當中一類住戶更可獲一次性$1,000電費資助!即睇你有無份?
消息:中電港燈2026年電費減價超過2%
據消息指,兩間電力公司中電和港燈於2026年將減電費逾2%。據悉由於燃料費有下調,電費亦相應可降低。目前電費主要由2部分組成,分別是「基本電費」和「燃料調整費」,二者相加得出最終的「淨電費」。
電費津貼|中電派$100消費券預計60萬戶受惠
中電宣布,將繼續透過中電社區節能基金推出支援計劃,總金額達2.7億元。其中6,000萬元將用於「中電消費券計劃」,預計惠及約60萬個低用電量住宅客戶及享長者電費優惠家庭,每戶可獲$100消費券。這些消費券適用於超過4,000間指定餐飲及零售商戶,包括電器舖、藥房、餅店、洗衣店等。中電期望,相關措施可帶動本地商戶生意,產生經濟乘數效應。
受惠對象: 低用電量住宅客戶、享有長者電費優惠的家庭。
資助金額: 每戶$100消費券。
適用範圍: 超過4,000間指定商店,包括食肆、餅店、藥房、洗衣店及雜貨舖等。
電費津貼|港燈加碼$8,000萬 續派$200現金券
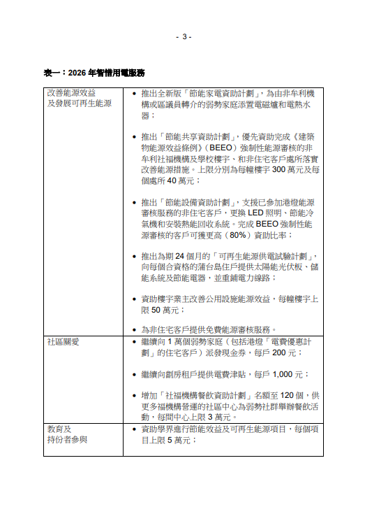
港燈方面則公布,2026年將撥款逾8,000萬元,加強「智惜用電服務」。其中延續多年的現金券計劃將繼續推行,向約一萬個合資格住戶派發總值$200的現金券。受惠對象包括參與港燈「電費優惠計劃」的客戶,或由社福機構及區議員識別的經濟困難家庭。除現金券外,港燈將同時支援弱勢家庭添置節能電器,推動能源效益改善項目,並在蒲台島試行可再生能源供電,可謂多管齊下,兼顧民生與環保。
受惠對象: 參與港燈「電費優惠計劃」的客戶、或由社福機構/區議員轉介的經濟困難家庭。
資助金額: 每戶$200現金券。
用途: 可用於購買日常用品,減輕生活負擔。
電費津貼|劏房戶續獲$1,000電費資助
針對劏房住戶,港燈「劏房租戶電費津貼計劃」亦將延續,向合資格戶提供一次性$1,000電費資助;而「社福機構餐飲資助計劃」資助名額亦將由現時提升至120個,讓更多社區中心能獲得每間最多$30,000的資助,為基層舉辦餐飲活動,傳遞節能及用電安全資訊。
1.「劏房租戶電費津貼計劃」詳情
2. 「社福機構餐飲資助計劃」詳情
受惠對象:合資格的劏房租戶(未安裝獨立港燈電錶)
資助金額:一次性 $1,000 電費津貼
申請方法:如上
雙電齊推「節能計劃」推動低碳轉型
在節能減碳方面,中電將撥出7,900萬元推出「中電綠色社區計劃」,支援政府資助機構及老舊樓宇推行節能工程;港燈亦會推行多項資助計劃,包括「節能家電資助計劃」、「節能共享資助計劃」及「可再生能源供電試驗計劃」,涵蓋非住宅客戶、社福機構及偏遠地區住戶,推動全港電力轉型。
電費津貼2025|全港16大電費補貼計劃 政府/中電/港燈資助附申請方法+資格
電費津貼2025|電費是家庭日常的一大開支,中電及港燈亦已在今年元旦起加電費。為減輕低收入及有需要人士的負擔,港府、中電、港燈均有推出電費補貼計劃,當中包括$1200電費紓緩金、電費4折、慳電儲分換家品等。《港生活》編輯整合了一共16大電費補貼計劃詳情,一文睇清電費補貼申請資格、申請辦法及津貼金額等資料。
電費津貼2025|全港16大電費補貼計劃 政府/中電/港燈資助附申請方法+資格







