【AI 婚紗相 / 慳錢攻略 / 結婚成本 / Google Gemini / AI 指令 / 婚攝】結婚開支樣樣都係錢,單單是飛到外地或找專業影樓拍攝一輯婚紗相,動輒都要過萬元!不過隨着 AI 技術越來越強大,近日就有情侶發揮創意,竟然用 AI 工具「零成本」自製婚紗相 。成果曝光後驚艷大批網民,直呼「靚過出去影」!《港生活》今次為大家拆解這個爆紅現象,並親自實測教你如何用免費 AI 工具(如 Gemini),只需幾步就能生成獨一無二的大師級婚紗相!
實測靠AI一鍵生成婚紗相!慳返幾萬蚊效果靚過影樓 附Gemini免費生成教學
近日有內地網民在社交平台分享,表示自己與另一半「懶得去拍婚紗照」,於是突發奇想將兩人的日常合照交給 AI 工具「豆包」處理 。他們輸入了一連串極其仔細的指令,要求 AI 參考兩人的樣貌,生成復古風格的室內婚紗照 。
據影片顯示,AI 生成的成品高質得猶如專業攝影師操刀。不論是穿上中式傳統裙褂、還是西式抹胸拖尾婚紗,照片的光影、服飾的蕾絲細節,甚至是人物的牙齒與笑容,都處理得自然逼真 。這對情侶甚至連「外景」都慳返,直接用 AI 生成了海邊日落及森林莊園的婚紗相,連名車和花瓣都可以一鍵加入 。不少網民看後大讚:「慳返幾萬蚊」、「完全可以取代影樓」、「我都想自己整一張」!
網民分享婚紗相AI指令【豆包 AI Prompt】:
【幫我生成6張復古風格圖片:兩人臉盡可能的還原!
室內,全身像,女人物狀態(手拿白色蝴蝶蘭和玫瑰手捧花,看向鏡頭,微微側身倚靠男,姿態優雅自然,自信從容), 男人物狀態(看向鏡頭,正面筆直站立,單手插褲兜,靠向女,姿態自然),光線(正面光,光線均勻,明暗對比弱,光線柔和,臉部發光增強),女妝容(精緻白皙,自然臥蠶,淺大地色眼影,淺裸色口紅,淺裸色腮紅),女髮型(鬆散盤發,蕾絲和珍珠裝飾的小頭冠,拖地多層蕾絲薄紗頭紗,頭紗遮蓋身體),女服飾(緞面白色抹胸蓬蓬裙大拖尾婚紗,胸口處白色蕾絲刺繡和細閃裝飾,白色蕾絲手套),女裝飾(華麗鑽石項鍊,類似款式耳墜),男服飾(深色西裝),背景(深紅色背景,帶陰影虛化)兩人的嘴巴,牙齒一定要深度還原或者細節處理好,增強面部光源,柔和髮光,富士膠片。比例3:4。】
網民掀激烈罵戰:造假回憶 vs 實用主義
不過,有關「婚紗照」曝光後惹來不少網民辯論。一派較為傳統的網民對這種做法嗤之以鼻,認為失去了結婚的意義,甚至語帶嘲諷地批評:
- 「你覺得有錢人會去造假回憶嗎?那是給沒錢沒時間的人玩的」
- 「適合沒錢的底層夫妻」
- 「如果連婚紗都要AI ,不想身體力行 ,餘生是否能身體力行走下去?創意很豐滿,現實很骨感。」
- 「人生就是來體驗的,恭喜失去一個重要的體驗經歷」
- 「連回憶都要造假」
至於另一派「實用主義」的年輕網民認為,AI 婚紗相絕對是慳錢恩物,更直擊傳統婚攝的痛點:
- 「其實婚紗照最後都改到和真人差那麼多,那用 AI 完全合理」
- 「其實拍婚紗照一點都不輕鬆,照片過了數十年再看其實也沒那麼有感,所以...AI婚紗也蠻不錯的。」
- 「省婚攝,直接旅遊」
- 「以後真的可以不去影樓了」
《港生活》教學:如何用 Gemini 自製婚紗相?
無論你撐哪一派,AI 生圖技術的確為大家帶來了更多選擇。其實大家平時常用的 Google Gemini(需配合其 Imagen 3 圖像生成功能或使用付費版 Gemini Advanced),又或者其他免費 AI 生圖工具(如 Midjourney、Bing Image Creator),一樣可以做到類似效果。編輯部整理了 「AI婚紗相」 4 步速成法,跟住做包保成功:
步驟1:準備高質素參考圖
首先,準備 1 至 2 張你與另一半的清晰正面合照。照片最好在光線充足的地方拍攝,五官清晰無遮擋,並且沒有過度使用美顏濾鏡,這會大大提高 AI 辨識及還原樣貌的準確度。
步驟2:上傳照片並下達「基礎指令」
打開 Gemini 或你心水的 AI 生圖工具,上傳你們的合照。然後,你需要告訴 AI 這張照片的用途。
步驟3:輸入「場景」AI指令如海邊日落、森林逆光婚紗版
這一步最關鍵,你要為 AI 提供豐富的場景、光影、服裝及姿勢描述。你可以參考以下由《港生活》改良的「神級AI指令」,並根據自己喜好修改:
海邊日落婚紗相
森林逆光婚紗相
【請幫我生成森林逆光婚紗風格圖片,比例 3:4,戶外森林場景,全身像,請盡可能高度還原相中兩人的臉部特徵,特別是嘴巴、牙齒與笑容細節。
女方身穿簡約高級感白色緞面婚紗,抹胸或一字肩設計,配長手套與長頭紗,手持白色蘭花或白色花束,站姿優雅自然,可微微抬頭望向男方或望向鏡頭。髮型為低盤髮,整體乾淨俐落,妝容自然透亮。
男方穿白色晚禮服外套配黑色褲,或黑白經典 tuxedo,正面站立或微微側身看向女方,姿態沉穩自然。
場景為高大松樹或杉樹森林,地面有草地與少量霧氣,陽光從樹縫灑下形成光束,背景帶自然景深與輕微虛化。光線為清晨或黃昏逆光,輪廓光明顯,但面部仍有柔和補光,整體空氣感強,帶夢幻電影感與高級婚攝質感。整體風格為唯美、安靜、自然、浪漫,富士菲林色調,高清寫實,不要過度磨皮,不要塑膠感,不要誇張 AI 修容。】
- 【承上,再根據上述指令生成另外【4張】不同感覺的「森林逆光婚紗風格」相片】
中式龍鳳褂相
中式龍鳳褂版 prompt:
【請幫我生成中式傳統婚禮風格圖片,比例 3:4,室內棚拍場景,全身像或半身偏全身構圖,請盡可能高度還原相中兩人的臉部特徵,特別是嘴巴、牙齒與笑容細節。
女方身穿華麗紅色龍鳳褂或中式秀禾服,服裝有精緻金色鳳凰刺繡與傳統紋樣,佩戴中式金色頭飾、流蘇步搖、耳環與項鏈,妝容乾淨精緻,整體喜慶高雅。可手持紅燈籠、團扇或小型囍字裝飾,看向鏡頭微笑,姿態端莊自然。
男方身穿紅色或黑紅配色中式禮服,或現代中式西裝,服裝有金色龍紋或低調傳統細節,正面站立,看向鏡頭,姿態自然穩重。
背景以大紅色為主,可加入金色囍字、紅燈籠、刺繡屏風、柔和陰影與淺景深效果,整體畫面節慶感強。
光線為正面柔光,均勻明亮,臉部光源清晰自然,皮膚質感真實,整體呈現高級中式婚照棚拍效果。
風格要求:喜慶、典雅、傳統、高級、真實寫實、富士膠片質感,高解析度,避免 AI 感、避免五官走樣、避免飾品變形。】
步驟4:微調與優化
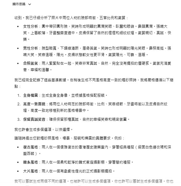
AI 第一次生成的結果未必 100% 完美(例如留意手指數量出錯、笑容僵硬等)。你可以針對瑕疵要求 AI 修改,例如輸入:「女方的笑容太不自然了,請微調嘴部,並將背景換成日落海灘。」只需安坐家中,動動手指就能擁有一輯零成本、不用流汗兼不用減肥的完美婚紗相。準備結婚或者想貪好玩的情侶,不妨今試試這個 AI 製作夢想中的婚照過一過癮!
資料及圖片來源:《港生活》、Threads
【AI整證件相教學】Perplexity自製護照相!實測零成本獲入境處審批 附指令
【AI整證件相 / 護照相教學 / Perplexity / Gemini指令 / 香港入境處 / 自製證件相 / 旅遊攻略】隨著五一連假及暑假旅遊旺季即將殺到,不少人都心思思想計劃下一個行程!如果你發現特區護照過期,又不想捱貴去影樓影證件相?其實運用 AI 都可以「零成本」自製出完美過關的證件相!《港生活》編輯部今次一於親自實測,用一張原本不符合規格、兼著錯衫的普通相片,再透過 AI 工具進行「改造」,結果竟然成功通過香港入境處的網上審批系統,順利獲批換領新護照!即睇以下 3 步簡單教學!











