現年42歲的鍾嘉欣近年積極重返幕前,早前更在佛山完成《Remember記得 ‧ 鍾嘉欣演唱會》,不過在演唱會所穿的服裝竟然被指控抄襲薛凱琪!日前,一名晚裝設計師在Threads上發文,質疑自己為薛凱琪精心設計的演出服裝被抄襲,更列出6點兩件衣服高度相似之處,表示「這是一件令人遺憾的事」。
鍾嘉欣演唱會服裝被指抄襲薛凱琪?
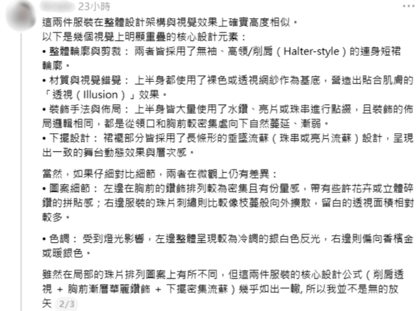
該名晚裝設計師在 Threads上公開發文,質疑鍾嘉欣在演唱會上的衣著嚴重抄襲了自己為薛凱琪精心設計的演出服裝。設計師圖文並茂地詳細列出兩件衣服高達6點的高度相似之處,直指兩者同屬無袖的連身短裙剪裁,並同樣採用了透視網、水鑽、亮片及珠串進行大面積點綴。
連同裙襬下方的流蘇設計,兩件服裝的視覺效果極度雷同。設計師直言即使局部圖案有所不同,這兩件服裝的核心設計概念幾乎如出一轍,堅決認定自己苦心創作的設計遭人明目張膽地抄襲。
耗時三個月手工製作 澄清無意針對責怪藝人
設計師在帖文中詳細分享了該件原創服裝的艱辛設計過程。相片紀錄顯示其在2025年5月已經順利完成設計初稿,期後經歷長達三個月的無數次改動和微調,全靠一手一腳才完成這件精緻作品。
該名設計師表明明白藝人未必清楚服裝的設計來源,強調是次發聲並無針對或責怪鍾嘉欣本人的意思。其矛頭直指負責抄襲的幕後設計師,強烈抨擊對方在參考他人作品時缺乏基本的自我約束與職業操守,徹底忽視對原創者的基本尊重,形容事件令人感到極度遺憾。
網民反應兩極
帖文馬上引來大批網民討論,不少同為設計師的網民認同樓主,指認為衣著明顯使用樓主的設計,指出兩者下裙屬相同的層次效果,腰線亦同樣為貼身的V字設計,「唔抄根本無可能設計到一模一樣」、「下半身根本就係抄你嗰個設計 」和「抄襲者同你飾演嘅手法係一樣」。
不過也有網民認為鍾嘉欣演唱會上的衣著沒有抄襲樓主,指流蘇設計非常普遍,同時安慰樓主的服裝更有特色「我覺得2套衫唔似喎,你個套靚好多」、「上網是但一撈都見到好多啦」、「個款式實在有啲爛大街,有冇抄襲真係好主觀」和「作為一個普通人,覺得兩件衫唔算太似」。
來源︰Threads@kevyiu, 小紅書, IG@chungkayanlinda







