近日有網民在Facebook群組中發現一個奇景,指有公屋住戶竟然在外牆鑽孔安裝支架當鞋架,迅速引發熱議「公屋外牆究竟算私人範圍還是公眾範圍」?這行為又是否合法?下文將整合房屋署和消防條例的相關指引,即看這個「鑽牆放嘢」的行為會被扣幾分,以及睇清走廊、外牆堆積雜物會帶來的法律風險。
公屋住戶外牆「鑽窿放嘢」惹爭議
屋外走廊擺放個人雜物,一直都是隨處可見的情況。但鑽牆放雜物這個做法,你又見過未?近日於Facebook群組「我們都是長安邨民! :D」中,有網民發現長安邨一間公屋門外,竟然有人在外牆鑽孔安裝支架當鞋架,網民不禁拍照並放上群組問「可以鑽牆兼放野」?隨即引發熱議,該貼文亦於多個Facebook群組轉載,不少網民都批評該行為自私,已經算是毀壞公共設施,直言「好誇張」。
網民分享
網民留言
網民熱議:外牆算私人定公眾範圍?
「公屋鑽牆」貼文於社交媒體上迅速傳開後,當然引來不少非議,批評該做法。但同時都引起網民另一關注,疑問「公屋外牆究竟算私人範圍還是公眾範圍」?有人認為如果住戶購入了該單位,作為業主,應該屬私人範圍,應該可以自行放置物件。但隨即有其他網民反駁,走廊屬公用範圍,無論公屋還是私人屋苑、租客或業主都不應擺放私人雜物,而且於走廊、外牆堆積雜物更會阻礙逃生路線。
網民留言
房屋署與消防條例:走廊屬公眾地方
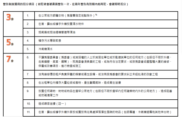
根據房屋署《屋邨管理扣分制》文件,詳細列明了屋邨住戶在公共地方的不當行為及扣分罰則,其中清楚列明「放置任何雜物、財物或物品在屋邨公眾地方(包括但不限於屋邨内任何建築物内外的公用地方),造成阻塞或妨礙清潔工作」會被扣7分,同時內容也提及房屋署須負責毗連單位任何地方(包括外牆、走廊牆壁)的工程,支持了外牆屬於公共管理範圍的論點。
另外根據大廈公契,亦列明電梯大堂、走廊及梯間等區域屬於公眾地方。屋苑管理處在巡查時若發現走廊擺放了私人物品,便可向該住戶發出通告,通知業主必須於指定時間內清除所有物件,否則管理處可以派員清走物品而不作另行通知。最重要的是走廊屬於走火通道,據消防條例,走廊必須確保暢通無阻,如有雜物阻塞,萬一出現火災,便可能會增加逃生難度。
資料及圖片來源:Facebook@我們都是長安邨民! :D、Facebook@公屋討論區 - 香港facebook群組、香港房屋署官網、香港消防處官網





