大埔宏福苑五級大火的悲劇,導致嚴重傷亡,引起社會對家居及大廈防火安全的極度關注。居民控訴火警鐘未響,更令人警覺自備防火裝備的重要性。然而,你是否真的了解這些「救命神器」的正確用法?不當使用滅火筒或不當清洗滅火氈,隨時可能弄巧成拙,變成「火上加油」。
網民熱議:家居防火裝備應如何配置?
在重大火災事故後,網上討論區熱議如何加強家居防火保障,不少市民認為除了依賴大廈設施外,自備設備是更可靠的選擇:
滅火筒: 因操作相對簡單,被認為是撲滅初期小火的有效工具。
滅火氈: 尤其適合長者和小朋友,其使用方法更直接,用來覆蓋火源、隔絕氧氣。
其他推薦裝備: 包括逃生電筒、防煙面罩、濕毛巾(用於過濾濃煙或隔熱)及逃生包等,以備不時之需。
防火裝備的正確使用與維護
1. 滅火氈:用後即棄?清洗有禁忌!
滅火氈應放置在廚房當眼處,但須遠離爐具,以確保緊急時能快速取用。
使用方法: 必須完全蓋住火源
切勿重複使用: 消防處強調,滅火氈一旦使用後,必須立即更換,不可重複使用,以免影響效能。
清潔指引: 嚴禁機洗或乾洗,清洗方式必須嚴格依照生產商的指示進行,錯誤的清洗方法會損害滅火氈的防火物料,使其效能大打折扣。
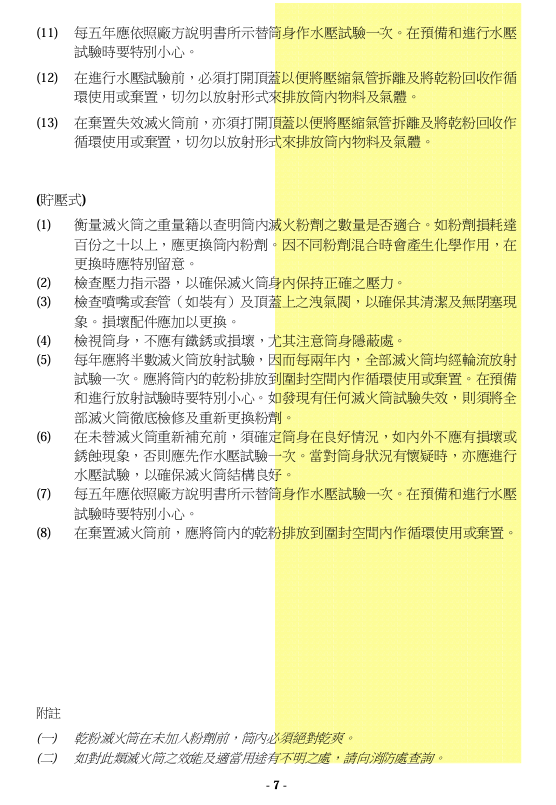
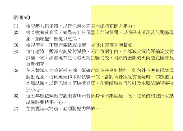
2. 滅火筒:種類繁多 用錯恐釀更大災難
「工欲善其事,必先利其器」,滅火筒的種類繁多,消防處指出必須針對不同的火源(火災類別)選用正確的類型。亂用滅火筒,輕則無效,重則可能助長火勢。以下是五種常見滅火筒及其用途:
(1) 乾粉式滅火筒
適用火源: 適用於固體(如木材)、易燃液體(如汽油)、可燃氣體及電器引起的火源,用途廣泛。
滅火原理: 乾粉噴射後,會形成一層隔離層,將燃燒物質與空氣隔絕(窒息作用)。同時,乾粉在火焰中分解會釋放物質,抑制燃燒的連鎖反應,是一種高效的化學滅火方法。
注意事項: 乾粉噴射時會產生大量粉塵,導致能見度大幅降低,影響逃生。因此,使用前務必牢記逃生路線。此外,乾粉對精密電子設備可能造成腐蝕或損壞。
(2) 二氧化碳式滅火筒
適用火源: 適合用於易燃液體和電器引起的火源,特別適用於電子儀器、文件和精密設備等,因為它滅火後不會留下任何殘留物。
滅火原理: 二氧化碳是惰性氣體,噴出時會迅速將火源周圍的氧氣濃度稀釋至燃燒所需的極限以下(窒息作用)。由於高壓釋放時溫度急劇下降,還會起到一定的冷卻作用。
注意事項: 釋出的氣體會迅速取代空氣,在密閉空間內可能導致氧氣不足,引發使用者窒息的風險。使用後必須立即離開現場,前往空氣流通的空曠地點。此外,噴射部位溫度極低,切勿直接觸摸,以免凍傷。
(3) 水劑式滅火筒
適用火源: 只適用於木材、紙張、布料等可燃固體。
滅火原理: 水通過吸收燃燒物表面的熱能,使溫度迅速降低至燃點以下(冷卻作用)。水變成水蒸氣也能稀釋火源附近的氧氣,但主要依賴冷卻來滅火。
注意事項: 水是導電體,絕對不可用於電器火源,否則會導致使用者觸電。同時,水比油重,切勿用於易燃液體(如煮食油或汽油),否則會使燃燒的液體飛濺,擴大火勢。
(4) 淨劑式滅火筒
適用火源: 可應付易燃液體和電器引起的火源,適用於機房或貴重儀器所在地。
滅火原理: 淨劑通過化學抑制作用來迅速中斷燃燒的連鎖反應,滅火後不會留下殘餘物,對精密設備損害極小。
注意事項: 儘管對設備友好,這類化學藥劑在滅火過程中分解可能產生有害氣體。在密閉空間使用後,使用者應盡快撤離並確保充分通風,避免吸入分解產物或因氧氣被稀釋而引起不適。
(5) 泡沫式滅火筒
適用火源: 適合用於可燃固體及燃燒中的液體(如油脂、石油)。
滅火原理: 泡沫噴射到液體表面後,會形成一層水膜或泡沫層,將燃燒的液體與空氣完全隔絕(窒息作用)。泡沫中的水分也能起到一定的冷卻作用。
注意事項: 泡沫含有水分,具有導電性,因此不適合撲滅電器火源,否則有觸電風險。使用時應朝著燃燒物的邊緣緩慢噴射,讓泡沫覆蓋燃燒表面,切勿直接射向液體中心,以免濺出火源。
重要:滅火筒需定期檢查
無論哪種滅火筒,定期檢查都是確保其在緊急關頭能正常運作的關鍵,一旦發現任何問題,都應立即送修或更換,確保家庭防火設施的可靠性。檢查項目應包括:
壓力指示器: 確認指針是否位於綠色區域,表示壓力正常。
外觀檢查: 檢查筒身是否有生鏽、洩漏、凹痕或破損。
配件檢查: 檢查喉管、噴咀、保險銷等配件是否完好無損、沒有堵塞或破損。
3. 獨立火警偵測器:及早警報 爭取逃生時間
獨立火警偵測器是「爭取時間」的關鍵裝置,它能在火警初期偵測到煙霧或熱力,並立即發出警報。
安裝優勢: 此類裝置多以電池驅動,安裝簡單,無需專業技能。
法規鬆綁: 自2021年起,市民可自行安裝這類裝置,不受《消防裝置規例》限制,大大提高了普及性。
智能連動: 部分新式產品更可與智能家居系統連動,實用性更高。
4. 防煙面罩:濃煙中的「救命神器」
在火場中,往往是濃煙和毒氣比火焰更致命。防煙面罩可以過濾毒氣,提供約15至30分鐘的清新空氣,讓使用者逃生。
使用步驟:
- 撕開包裝取出面罩。
- 撐開罩體。
- 從頭頂套下。
- 調整口鼻位置,確保密閉。
極限情況: 請注意,如果火場內的氧氣濃度過低,或火場環境太惡劣(如高溫、毒氣濃度極高),面罩的有效使用時間會大幅縮短。
家居火警「8大黑點」:日常習慣決定生死
大部份家居火災都是由人為疏忽造成,了解以下家居常見的火警風險,並加以改善,才是最有效的防火措施。
- 爐具與燃料: 煮食時切勿離開,爐具附近應保持淨空,不可堆放雜物,尤其是易燃物品。
- 暖爐與暖風機: 嚴禁用暖爐、暖風機等電暖設備烘乾衣物,這極易引發高溫和燃燒。
- 電器用品: 不使用時應關閉電源或拔除插頭,確保所有電器保持良好的通風,避免過熱。
- 插座濫用: 避免過多電器共用一個插座或拖板,這會導致電路超負荷,極易引起短路或電線起火。
- 床上吸煙: 嚴格禁止在床上吸煙,這是引發致命火災的極高風險行為。
- 火柴與打火機: 必須存放在孩子無法取得的地方,以防兒童玩火。
- 露台與窗台雜物: 不要堆積雜物,尤其不要放置易燃物,堆積物可能助長火勢快速蔓延至鄰近單位。
- 門口與走廊雜物: 保持逃生通道暢順是首要原則,雜物阻礙逃生路線,尤其在濃煙中是致命的障礙物。
資料及圖片來源:香港消防處、防火易有限公司、路佳貿易發展公司、unsplash
火警逃生|消防喉轆點樣用?4步學識消防喉轆正確使用步驟 附滅火筒使用方法
火警逃生|火災頻生,重新提醒大家面對火警時應提高警覺性,及消防系統認識。保持冷靜固然重要,但都要學識在有限的裝備下嘗試滅火自救,正確使用消防裝置及設備,就可以嘗試於火警發生初時盡量控制火勢,減低傷亡損失。












