除夕將至,為方便各位乘客出行,港鐵宣佈由即日起將會調整及加强來往班次,平安夜(24日)及除夕(31)日港鐵部分地鐵路線將會通宵行駛,迪士尼線及機場快線亦都會延長服務。至於想北上或去澳門跨年嘅朋友都要留意,羅湖及皇崗口岸都有相應增班安排,詳情將會稍後公佈!
2026除夕交通安排
除夕交通安排|港鐵除夕最新安排
港鐵宣佈將會在平安夜(24日)及除夕(31)當日加强服務,12月19日起至明年1月4日將加強東鐵線、港島線及迪士尼線列車班次。
通宵服務:港島線、荃灣線、觀塘線、將軍澳線、南港島線、東涌線、東鐵線(金鐘至上水)、屯馬線會通宵行駛;輕鐡路線第505、507、610、614P、615P、706及751會通宵行駛。
延長服務:迪士尼線於除夕延長服務至凌晨2時;機場快線亦會在平安夜、除夕當晚等4日時間延長服務。而多條路線將於平安夜及除夕當日下午3點起逐步加强列車班次服務,提早行駛晚上繁忙時段班次。另外,港鐵亦會配合羅湖口岸延長至凌晨2點的服務安排,港鐵東鐵線由金鐘往羅湖方向的尾班車會延後至凌晨十二時五十六分開出。
港鐵巴士:506、K51及K54A線會於平安夜、除夕延長服務時間。
除夕交通|高鐵除夕最新安排
2025年12月20日至2026年1月3日之周末、平安夜、除夕及部分公眾假期
- 加開來往香港西九龍站及福田站的班次,每日最多13對班次。
除夕交通|巴士除夕最新安排
九巴宣佈將會於除夕新年加強逾110條路線服務,包括調整開出班次配合市民提早下班時間、延長服務時間及新增特別班次等。
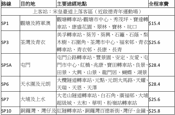
因應12月31日日及1月1日於啟德體育園舉行的《周深2025「深深的」巡迴演唱會 – 香港站‧跨年紀念場》,九巴會於演唱會結束後特設七條散場路線,包括SP1、SP3、SP5A、SP6、SP7、SP10及SP12,前往不同地區及新田皇巴站。
九巴即日起至12月31日亦會加强路線W4來往高鐵西九龍站和尖沙咀(循環線)]至 每日服務及延長尾班車時間至晚上十時半;周末及公眾假期期間則會加密班次至每20分鐘一班,方便乘客往返高鐵西九龍站。
| 路線 | 主要途經地點及附近景點 | 服務時間 |
| W4 [ 高鐵西九龍站 – 尖沙咀(循環 線)] | 西九文化區(M+、香港故宮文化 博物館)、廣東道(名店街、尖沙 咀碼頭、香港文化中心)、尖東 站、永安廣場(星光大道)、中港 城(戲曲中心) | 高鐵西九龍站開︰ 12 月22 至24及29至 31 日︰13:30 – 22:30 |
除夕交通|除夕過關最新安排
羅湖口岸
- 服務時間延長至翌日凌晨二時
港珠澳大橋口岸
- 維持24小時通關
- 港珠澳大橋穿梭巴士(金巴)班次增加
落馬洲/皇崗口岸
- 如常24小時通關
- 落馬洲—皇崗過境穿梭巴士班次增加
深圳灣口岸
- 改為通宵服務,24小時運作
- 專營巴士營辦商會於凌晨時段營運第NB2號和NB3號兩條特別巴士路線,分別提供往返元朗/天水圍和往返屯門的服務
資料來源:MTR、九巴、政府新聞網










