在職家庭津貼懶人包︱政府推行的在職家庭津貼計劃旨在鼓勵自力更生並紓緩跨代貧窮,不論是單身人士或多人住戶,只要符合指定的工時要求、入息及資產限額即可申請。津貼金額根據住戶入息水平分為全額、3/4 額或半額發放,涵蓋基本津貼、中額津貼及高額津貼,家中如有合資格兒童更可額外申領兒童津貼。《港生活》編輯為大家詳解最新職津申請資格、入息及資產上限、工時計算方法,以及遞交文件等必看資訊,一文睇清申領流程和發放金額!
最新消息︰擬發放額外1個月在職家庭津貼
2026-27年度財政預算案提議,發放額外1個月綜援標準金額、高齡津貼、長者生活津貼或傷殘津貼;在職家庭津貼作相若安排。
在職家庭津貼申請懶人包
在職家庭津貼申請
政府推出的「在職家庭津貼(職津)計劃」以住戶(包括1人住戶)為單位,旨在鼓勵自力更生並紓緩跨代貧窮。
在職家庭津貼計劃申請資格
申請住戶想申請在職家庭津貼,只需達到指定的總工時要求,並符合入息及資產限額,即可根據入息水平申領高額(全額)、中額(3/4額)或基本(半額)津貼。
如果住戶內有15歲以下,或介乎15至21歲並正接受全日制非專上教育的合資格兒童,更可額外申領兒童津貼,全方位支援在職家庭的經濟需要。
在職家庭津貼有多少錢?
在職家庭津貼(職津)的發放金額主要根據住戶入息水平劃分,申請人可領取的「基本津貼」、「中額津貼」、「高額津貼」及「兒童津貼」,會依據家庭經濟狀況分別以全額、3/4 額或半額方式發放。
在職家庭津貼金額︰住戶津貼
| 每月總工時(小時) | 每月每個住戶的津貼 | ||
| 全額/高額津貼 | 中額(3/4)津貼 | 基本(半額)津貼 | |
| 144至168以下(非單親住戶) 36至54以下(單親住戶) | $1,150 | $863 | $575 |
| 168至192以下(非單親住戶) 54至72以下(單親住戶) | $1,380 | $1,035 | $690 |
| 192或以上(非單親住戶) 72或以上(單親住戶) | $1,610 | $1,208 | $805 |
在職家庭津貼金額︰兒童津貼
| 每月總工時(小時) | 每月每個住戶的津貼 | ||
| 全額/高額津貼 | 中額(3/4)津貼 | 基本(半額)津貼 | |
| 144至168以下(非單親住戶) 36至54以下(單親住戶) | $1,610 | $1,208 | $805 |
| 168至192以下(非單親住戶) 54至72以下(單親住戶) | |||
| 192或以上(非單親住戶) 72或以上(單親住戶) | |||
註︰以在職單親父母(包括監護人)身分申請在職家庭津貼的人士,必須與最少一名15歲以下子女同住。
在職家庭津貼工時如何計算?
在職家庭津貼(職津)工時包括申請人/住戶成員(受僱或自僱)的有薪工時、住戶成員(受僱或自僱)合併計算的有薪工時,以及有薪假日和缺勤(例如病假及產假等)換算的工時。
在職家庭津貼計劃入息上限
需要留意的是,申領在職家庭津貼(職津)的月份不能同時領取綜合社會保障援助(綜援)︰
| 住戶人數 | 住戶每月入息上限 | 各項津貼住戶資產上限 | ||
| 全額津貼 | 3/4額津貼 | 半額津貼 | ||
| 1人 | $12,000 | $14,400 | $16,800 | $291,000 |
| 2人 | $16,200 | $19,400 | $22,600 | $394,000 |
| 3人 | $20,500 | $24,600 | $28,700 | $514,000 |
| 4人 | $25,800 | $31,000 | $36,100 | $600,000 |
| 5人 | $25,800 | $31,000 | $36,100 | $666,000 |
| 6人 | $27,600 | $33,100 | $38,600 | $721,000 |
| 7人 | $770,000 | |||
| 8人 | $805,000 | |||
| 9人 | $892,000 | |||
| 10人或以上 | $961,000 | |||
- 住戶資產包括土地、房產(自住物業除外)、車輛/船隻、的士/公共小型巴士牌照、投資、股份/經營業務,以及銀行存款/現金等
- 住戶入息包括工資(扣除強制性公積金計劃的僱員強制性供款)、提供服務的報酬、業務盈利,以及租金收入等
在職家庭津貼入息計算
不肯定自己是否符合資格?可以在申請前用在職家庭津貼入息計算機試試。
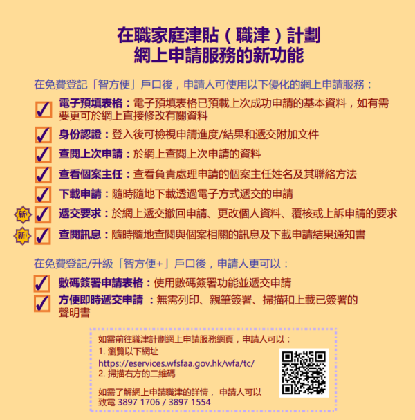
在職家庭津貼怎樣申請?
申請人可經網上申請服務遞交申請及上載證明文件,或透過以下方式來申請在職家庭津貼︰
在職家庭津貼證明文件
| 工時 | 住戶入息 | 住戶資產 |
| .僱傭合約 .出勤記錄 .僱主提供的工作時數證明書 | .糧單 .薪金收據 .僱傭合約 .銀行月結單或存摺 .僱主提供的入息證明書 | .銀行月結單或存摺 .保險計劃結單 .投資結單 .車輛或船隻登記文件 |
在職家庭津貼申請文件
申請文件可於以下地點索取或於線上下載。
- 在職家庭津貼辦事處︰九龍觀塘海濱道181號9樓(入口位於駿業街近觀塘海濱)
- 學生資助處︰九龍長沙灣道303號長沙灣政府合署11樓;九龍啟德協調道3號工業貿易大樓5樓
- 勞工處各就業中心及各行業性招聘中心
- 社會福利署各分區福利辦事處、社會保障辦事處、綜合家庭服務中心
- 民政事務總署各區民政諮詢中心
在職家庭津貼遞交方法
申請人可把填妥的申請表格和工時、住戶入息及資產等證明文件透過以下途徑遞交︰
- 郵寄至觀塘郵政局郵箱62600號(在職家庭及學生資助事務處在職家庭津貼辦事處)
- 投遞至投遞箱*
註︰如郵寄申請,信封上的郵戳日期會視作遞交申請的日期。
在職家庭津貼發放安排
在職家庭津貼(職津)的申領程序以每6個曆月為一個週期,申請人須於申領期後的一個月內遞交申請,例如申請1月至6月的津貼,須於7月底前提交,申領期不可重疊,而且逾期通常不獲受理。
在職家庭及學生資助事務處(職津處)收到申請後,會於10天內透過短訊或郵寄發出確認通知。
審批期間,申請人可能須補交文件或按要求預約前往觀塘辦事處進行宣誓聲明。一旦申請獲批,申請人將收到書面通知,相關津貼金額會直接存入指定的銀行帳戶。
在職家庭津貼覆核機制
如果申請人不滿申請結果,並能提供充分理據,可於「申請結果通知書」發出後4星期內,以書面提出覆核申請。
如果申請人不滿覆核結果,並能提供充分理據,可於「覆核結果通知書」發出後6星期內,以書面提出上訴申請。
但需要留意的是,申請人可就每次申請提出一次覆核及一次上訴。
註︰以上資料以主辦方公布為準。
資料來源︰在職家庭津貼(職津)計劃

















