公屋禁忌|近日有網民在Facebook群組「公屋討論區」分享,鄰居每晚都將一個巨型家電放於公用走廊,更在運作時傳出陣陣『燶膠味』,隨時有釀成火災的危險,令樓主相當擔心有一日漏電或引致火燭,鄰里大家「一鑊熟」!惟樓主多次投訴無果,令他思疑是否要報「東張西望」,引起大量網民關注及提出大量「防災」建議!
公屋走廊擺1巨物恐惹火災
近日有一位網民在Facebook「公屋討論區」分享,指自己所住的公屋附近,有位鄰居每晚都會將巨型烘衣機放在走廊,用以吹乾衣服。該家電目測達一個人的身高,放在鐵閘旁邊,並連接一旁的電源拖板。樓主指烘衣機插電啟動時會傳出陣陣膠味,令他相當擔心會出現漏電火燭的情況,恐影響鄰里的安危。
但樓主表示他已多次投訴,向辦事處投訴亦不果,令他思疑「真係要報東張房署先肯做嘢」。
網民:報消防!
有網民表示如果已經聞到「燶味」,不如叫消防前來處理。 網民直言行為相當自私兼危險,絕對有機會導致火災,建議樓主拍片及照片留下證據,並要求房署將該住戶扣分!
點擊看網民留言
網民建議
1.留下證據
- 用手機拍片、拍照
- 必須清晰拍攝烘衣機佔用走廊及其危險情況,以及鄰居的門牌號碼,作為後續舉報和房署扣分的證據
- 清楚記錄聞到「燶膠味」或「燒焦味」
2.報消防
- 當聞到異味時,致電 999 報警或報消防。應向接線生清晰說明「鄰居門口有濃烈燒焦味傳出」
- 讓消防人員介入處理失火風險,保障人命安全
3.多渠道申訴追究責任
- 住戶可透過1823投訴
房屋署:走廊不准擺放雜物
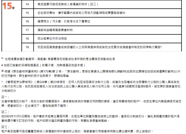
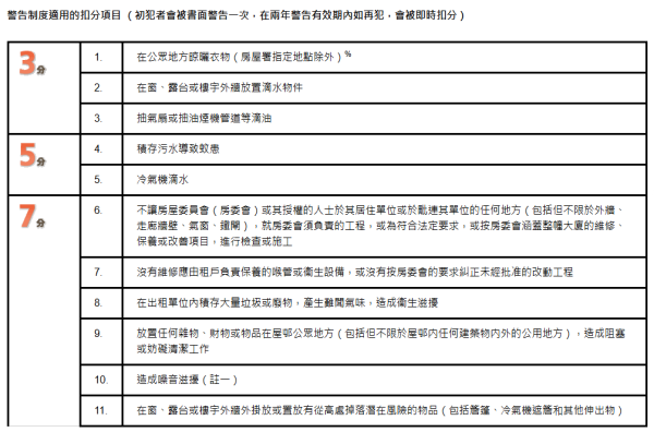
為保障公共屋邨的環境衞生,為住戶建立健康舒適的居住環境,房屋署設立扣分制。違規者將按其行為的嚴重性被扣3、5、7或15分。如公屋/中轉屋住戶在兩年內被扣除的分數累計達16分,其租約/暫准證將被終止。
而根據房屋署資料,在公眾地方晾曬衣物(房屋署指定地點除外)會扣 3分,而放置任何雜物、財物或物品在屋邨公眾地方(包括但不限於屋邨内任何建築物内外的公用地方),造成阻塞或妨礙清潔工作則會扣7分。
*以上屬於警告制度適用的扣分項目,即初犯者會被書面警告一次,在兩年警告有效期內如再犯,會被即時扣分
來源:Facebook群組「公屋討論區」
公屋貼通告禁止保安替住戶做一事!原因是影響日常工作安排!網民激讚做得好:當自己住私樓咩
近日網上一張公屋通告引起網民熱烈討論,早前屯門安定邨貼出新通告,表示接獲居民反映,指邨內部分住戶經常不輸入密碼要求保安開門,影響保安日常工作,因此決定禁止保安再為住戶提供開門服務。相關通告在網上引起熱議,網民反應兩極,有人批評房署「多此一舉」,亦有不少人力撐做法合理,認為「保安唔係開門員」。
公屋貼通告禁止保安替住戶做一事!原因是影響日常工作安排!網民激讚做得好:當自己住私樓咩
房署職員夜晚上門逐戶查身份證?公屋住戶嚇一跳!網民揭:凌晨時分、黑雨都試過
房署職員晚間上門逐戶查身份證?有港人在社交平台分享,指早前有房屋署職員於晚上七、八點突擊家訪,逐戶查身份證,他誤驚訝道「仲以為佢地只會辦公時間來」。事件引來大批網民留言,有人指這屬「常規工作」,但亦有人分享曾遇過「凌晨查證」的經歷,直言「真係有房署玩到凌晨時份,玩到凌晨12:00都有」。




