【元朗南公屋 / 元朗新發展區 / 房委會 / 公屋 】元朗南區或將迎來重大變革!隨著政府全速推進元朗南新發展區,房委會最新文件披露,將於欖口村及山下村一帶陸續落成17 座公屋,提供逾 1.38 萬個單位。
17座巨廈拔地而起:元朗南4地盤大解構
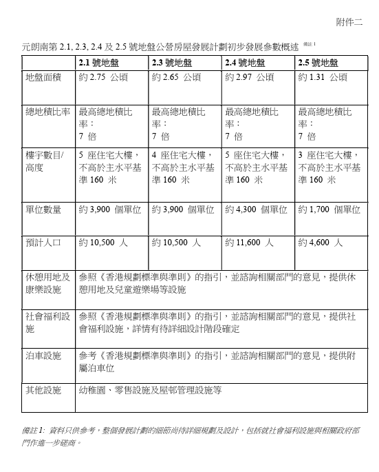
據房委會文件顯示,當局計劃於元朗南第2.1、2.3、2.4及2.5號地盤推行4個公屋發展項目,總面積約9.68公頃。當中,2.1號地盤位於欖口村附近、欖堤西路旁,佔地約2.75公頃;而2.3至2.5號地盤則集中於山下村以東、公庵路以西,面積分別約2.65公頃、2.97公頃及1.31公頃。4個項目將共興建17座住宅大樓,提供逾1.3萬個單位,屆時可容納約3.72萬人,規模接近一個中型新市鎮。
項目預計2028年展開建造工程
房委會表示,上述項目預計於2028年展開建屋工程,並於2032/33至2033/34年度分階段落成。這意味未來十年,元朗南的城市面貌將出現明顯轉變。同時,當局亦會考慮配合社區設施與交通需求,包括學校、商店及休憩空間等,務求塑造出一個宜居新社區。
土木署加推基建工程 配合公屋發展
為配合公營房屋項目,土木工程拓展署正全速推進元朗南新發展區第二期工程,內容涵蓋修建新道路、重建或擴闊現有通道,以及增設單車徑及行人路。當局亦正分階段進行工地平整及相關基礎設施工程,以確保能按時交付土地供房委會展開建屋。
資料及圖片來源:元朗區議會房屋房委會、HKET圖片庫
等派樓注意!2026全港5大新公屋綠置居 觀塘半山/九龍灣搶手 附落成時間表
【公屋預派2026 / 新公屋名單 / 綠置居 / 提前上樓計劃 / 首派】 捱貴租等上樓終於有曙光!房委會預計 2025 至 2026 年度將有多個全新大型公屋落成。今批新屋邨地段極佳,由觀塘半山無敵開揚景、九龍灣黃金商貿區,到東涌清幽海景盤都有份。本文為大家盤點全港 5 大即將入伙的全新公屋配套及預計落成時間,即睇你有無機會首派即中優質市區盤,甚至受惠於「提前上樓計劃」提早攞鎖匙!
房委會北區新公屋曝光!鄰近港鐵站被讚「靚過居屋」 網民爭做開荒牛(附落成名單)
【公屋申請 / 房委會 / 古洞北 / 古雋邨 / 鳳凰嶺邨 / 北部都會區 / 港鐵古洞站】北部都會區發展如火如荼,古洞北新發展區成為焦點之一。毗鄰未來港鐵古洞站的公共屋邨「古雋邨」工程進展迅速,最新地盤相片近日曝光。樓宇林立的景象引起熱議,部分網民更笑言「寧願做開荒牛」,盼首批入住享受新社區寧靜氣息。
房委會公屋申請新措施!網上預約免排隊 設1對1專人助填表 3步搞掂(附教學)
【公屋申請 / 房委會 / 網上預約 / 民生福利 / 填表攻略】香港房屋委員會近日推出便民新措施!為疏導樂富客務中心的輪候人潮,官方正式啟動「公屋申請網上預約櫃位服務」。申請者往後無需再親身前往現場大排長龍攞籌,只需透過網上平台即可輕鬆預約時段。即睇《港生活》為大家整理的預約步驟及注意事項,助你輕鬆完成申請程序!






